联测_LDG-SIN电磁流量计_测废污水、自来水、泥浆、纸浆通用_

电磁流量计基于法拉第电磁感应原理设计,用于直接测量封闭管道内导电液体的瞬时流量,并具有流量累积功能。在进行现场监测显示的同时,可输出标准的电流信号、脉冲信号和 RS485 数字信号,供记录、调节、控制使用,实现检测自动控制。可广泛应用于自来水、化工、煤炭、环保、轻纺、冶金、造纸等行业。联测电磁流量计年出货六万+台,品质稳定有保障。
产品特点:强抗干扰、防腐耐磨、多行业通用
精度等级:0.3/0.5%精度
公称口径:DN10~DN2000
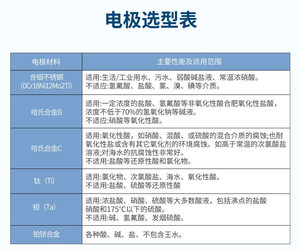
电极类型:不锈钢316L、哈氏合金(HB和HC)、钛、钽、铂铱合金可选
防护等级:一体式IP65;分体式表头IP65(本体IP68/IP65)
性能特点
工作原理
电磁流量计基于法拉第电磁感应原理设计,用于直接测量封闭管道内导电液体的瞬时流量,并具有流量累积功能。在进行现场监测显示的同时,可输出标准的电流信号、脉冲信号和 RS485 数字信号,供记录、调节、控制使用,实现检测自动控制。可广泛应用于自来水、化工、煤炭、环保、轻纺、冶金、造纸等行业。
产品详情

2.jpg

4.jpg

6.jpg7.jpg

9.jpg11.jpg10.jpg

13.jpg14.jpg15.jpg

lQHPJwMBR-63jdPM880DwLDsWWLEkuCFtgjKK_aEoZcA_960_243.gif

16.jpg17.jpg18.jpg19.jpg

21.jpg22.jpg23.jpg24.jpg25.jpg26.jpg27.jpg28.jpg29.jpg30.jpg31.jpg33.jpg

备注
注意:本产品非防爆款,如需防爆请说明

走进联测      直播验厂

客户案例
产品知识
售后承诺
关注更多产品